Nimh Akkumulátor Töltő Kapcsolási Rajz

Bár nem vagyok megelégedve vele mégis közzéteszem.
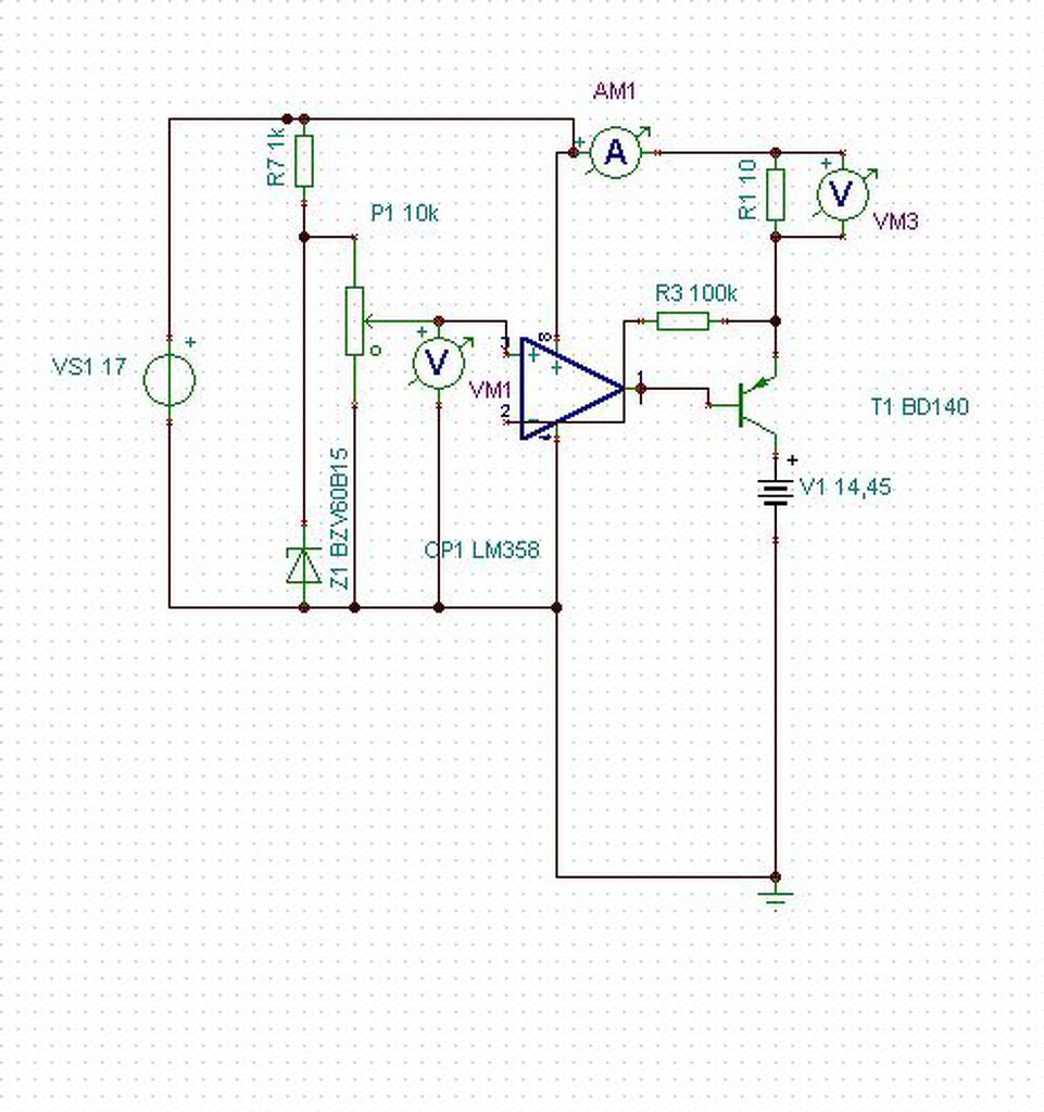
Nimh akkumulátor töltő kapcsolási rajz. Nagy teljesítményű nagy frekvenciás inverteres akkumulátor töltő a 220v os hálózatról közvetlenül működő egyenirányító 310v egyenfeszültséget állít elő. A kiszámolásával meg nem foglalkoztam. Néz körbe nálunk ha van egy olyan áramköröd amit szívesen megosztanál a világgal nincs más dolgod csak regisztrálni és feltölteni a rajzot. Akkumulátor töltő simsonba 3 fázisú motor üzemeltetése 1 fázisról.
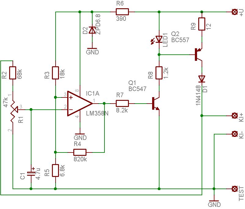
Bárki tölthet fel saját rajzot ezzel is hozzájárulva ahhoz hogy egy mindenki számára elérhető globális gyűjteményt hozzunk létre. íme a gyári töltő kapcsolási rajza. Erre az egyenfeszültségű hálózatra kapcsolódik a t1 t4 jelzésű tranzisztorokból álló primer oldali inverter amelynek a működési frekvenciája gyártótól függően 10 30khz. Mindenki eldöntheti hogy akar e foglalkozni vele.
Az oldalon csak kipróbált működő rajzok találhatók meg. Az adatlapon megtalálható kapcsolási rajz. Multiple chemistry battery charger solution using mcp1631hv pic attach pwm controller olcsó nimh nicd li ion és li po akkumulátor töltő áramkör mcp1631hv gyors pwm áramkörrel és pic16f616. Nimh trickle charger with status indication nimh lassú teleptöltő áramkör állapotkijelzéssel kapcsolási rajz nyák.
Az ellenállás értékét ne kérdezzétek mert annyira megsült hogy a színeket se láttam rajta. De a töltő elektronika pont kéz alatt volt később említést teszek róla akkor ugorjunk is a mélyvízbe lássuk az előzményeket.